招聘求职招聘求职 房屋租售房屋租售 供求信息供求信息 二征婚交友征婚交友 生活信息生活信息 其它信息其它信息 发布信息发布信息 会员登录会员登录 
网站注册用户注册网站帮助网站帮助
109场!2026年1月淄博市各级人力资源市场招聘活动计划来啦~
时间:2026-01-01  浏览:7次 刷新置顶
    2026年1月淄博市各级人力资源市场招聘活动计划来啦!
    想要找工作、换工作的朋友
    千万别错过
    我们会持续跟进最新招聘信息
    助力大家找到心仪、合适的岗位
    一起来关注吧~
    淄博市本级
    109场!2026年1月淄博市各级人力资源市场招聘活动计划来啦~
    咨询电话:0533-3181932

    张店区
    109场!2026年1月淄博市各级人力资源市场招聘活动计划来啦~
    举办形式:现场招聘会

    淄川区
    109场!2026年1月淄博市各级人力资源市场招聘活动计划来啦~
    活动地点:淄川区人社局二楼智慧人力资源市场

    博山区
    109场!2026年1月淄博市各级人力资源市场招聘活动计划来啦~
    咨询电话:0533-4180841

    周村区
    109场!2026年1月淄博市各级人力资源市场招聘活动计划来啦~


    临淄区

    109场!2026年1月淄博市各级人力资源市场招聘活动计划来啦~
    咨询电话:0533-7211617

    桓台县
    109场!2026年1月淄博市各级人力资源市场招聘活动计划来啦~

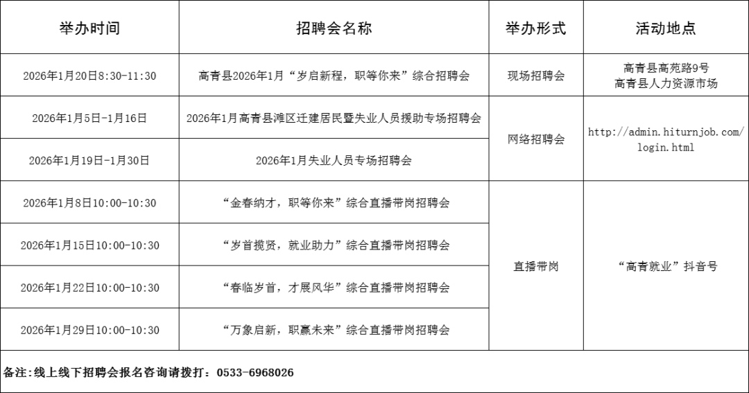
    高青县
    109场!2026年1月淄博市各级人力资源市场招聘活动计划来啦~
    咨询电话:0533-6968026

    沂源县
    109场!2026年1月淄博市各级人力资源市场招聘活动计划来啦~
    咨询电话:0533-3241408

    淄博高新区
    109场!2026年1月淄博市各级人力资源市场招聘活动计划来啦~
    咨询电话:19953390993

    淄博经开区

    109场!2026年1月淄博市各级人力资源市场招聘活动计划来啦~


    淄博文-昌湖区
    109场!2026年1月淄博市各级人力资源市场招聘活动计划来啦~
    线上平台
    网络招聘会:海豚网文昌湖区就业招聘云平台
    咨询电话:0533-6880029
联系时,请说明在“淄博信息港(zbxxg.cn)”看到的,谢谢!
🛠️管理: 刷新 | 置顶
🕒发布时间:2026-01-01 ⚠️有效期 90天
📂信息分类:招聘    🏠地区:其它  文昌湖 | 
👤信息作者:游客
📖信息说明:信息由网友发布,与淄博信息港立场无关!
🏷️信息标签: 张店招聘 | 张店人才网 | 周村招聘 | 高青招聘 | 淄川招聘 | 博山招聘 | 桓台招聘 | 临淄招聘 | 沂源招聘 | 淄博人力 | 淄博人事考试网 | 淄博找工作 | 张店工作 | 桓台人才网 | 周村找工作 | 周村招工信息 | 淄川人才网 | 淄川招工 | 临淄找工作 | 淄博卫生人才网 | 淄博人才市场 | 张店区人力资源和社会保障局 | 高青县人力资源和社会保障网 | 桓台县人力资源和社会保障局 | 桓台人事网 | 临淄化工人才网 | 沂源人才网 | 沂源县人力资源和社会保障网 | 淄川人力资源和社会保障网 | 淄博市事业单位招聘 | 淄博医院招聘 | 淄博护士招聘 | 淄博教师招聘 | 淄博国企招聘 | 淄博司机招聘 | 淄博医生招聘 | 淄博银行招聘 | 淄博店员招聘 | 淄博药师招聘 | 淄博保安招聘 | 淄博收银员招聘 | 淄博寒假工 | 淄博服务员招聘 | 淄博文员招聘 | 淄博销售招聘 | 淄博快递招聘 | 淄博外卖招聘 | 淄博厨师招聘 | 淄博操作工招聘 | 淄博幼教招聘 | 淄博保姆招聘 | 淄博电工招聘 | 淄博普工招聘 | 淄博保洁招聘 | 淄博家政招聘 | 淄博店长招聘 | 淄博前台招聘 | 淄博主播招聘 | 淄博律师招聘 | 淄博财务招聘 | 淄博出纳招聘 | 淄博学徒招聘 | 淄博钟点工招聘 | 淄博美容招聘 | 淄博护理招聘 | 淄博业务员招聘 | 淄博管培生招聘 | 淄博餐饮招聘 | 淄博校园招聘 | 淄博药店招聘 | 淄博营业员招聘 | 淄博招聘会 | 淄博内勤招聘 | 淄博实习生招聘 | 淄博外贸招聘 | 淄博超市招聘 | 淄博客服招聘 | 淄博it招聘 | 淄博电商招聘 | 淄博采购招聘 | 淄博运营招聘 | 淄博导购招聘 | 淄博物业招聘 | 淄博市人力资源和社会保障局官网 | 张店区人事局 | 临淄人力资源和社会保障网 | 淄川人才市场 | 沂源县人事信息网 | 淄博物流招聘 | 淄博设计招聘 | 淄博翻译招聘 | 
信息使用须知(必读)
①请认真阅读(服务协议),使用信息视为已知晓并同意该协议
②该信息由用户自行发布,其真实性,准确性和合法性由信息发布者负责,仅提供信息交流平台,不介入任何交易过程,不承担安全风险和法律责任,删改信息请联系管理员!
③强烈建议:拒绝预付费用、选择见面交易、核验证照资质、签订交易合同
④警方提示:警惕网络黑手,谨防网络诈骗
⑤信息举报 (信息有问题?请举报。小编微信/QQ: 257853)
[用户登录]  [用户注册]  登录后可评论!
(共有0 条评论【提示:恶意评论,恶意广告会被封号.】)
相关信息
没找到适合的?去发布一条
淄博信息港©2024 www.zbxxg.cn 版权所有